為貫徹落實中央城市工作會議精神和《國務院辦公廳關于大力發展裝配式建筑的指導意見》(國辦發〔2016〕71號),住房和城鄉建設部標準定額司開展了2019年度全國裝配式建筑發展情況統計工作。據統計,2019年全國新開工裝配式建筑4.2億m2,較2018年增長45%,占新建建筑面積的比例約13.4%。其中:
上海市新開工裝配式建筑面積3444萬m2,占新建建筑的比例達86.4%;
北京市1413萬m2,占比為26.9%;
湖南省1856萬m2,占比為26%;
浙江省7895萬m2,占比為25.1%;
江蘇、天津、江西等地裝配式建筑在新建建筑中占比均超過20%。

2、住建部: 推動綠色建造發展 促進建筑業轉型升級
4月8日住建部印發《住房和城鄉建設部工程質量安全監管司2020年工作要點》的通知,明確指出:大力推動綠色建造發展。編制完善綠色建造技術導則,選取部分地區開展建筑工程項目綠色建造試點工作。
印發關于推進建筑垃圾減量化的指導意見和施工現場建筑垃圾減量化指導手冊,推進建筑垃圾源頭減量化。推動BIM技術在工程建設全過程的集成應用,開展建筑業信息化發展綱要和建筑機器人發展研究工作,提升建筑業信息化水平。

3 、6月1日起實施!住建部發布《裝配式住宅建筑檢測技術標準》
4月14日,住建部官網發布公告,批準《裝配式住宅建筑檢測技術標準》為行業標準,編號為JGJ/T485-2019,2020年6月1日起實施。《標準》共有9章,除總則、術語、基本規定外,還對裝配式混凝土結構檢測、裝配式鋼結構檢測、裝配式木結構檢測、外圍護系統檢測、設備與管線系統檢測、裝飾裝修系統檢測作出了明確的規定。
4、 北京提高綠色建筑獎勵標準 單個項目最高獎勵800萬元
4月24日,北京市住房和城鄉建設委員會聯合市規劃和自然資源委員會、市財政局印發的《北京市裝配式建筑、綠色建筑、綠色生態示范區項目市級獎勵資金管理暫行辦法》(以下簡稱《暫行辦法》)開始施行。《暫行辦法》規定,綠色建筑單個項目最高獎勵800萬元,裝配式建筑每平方米可獲180元獎勵資金。

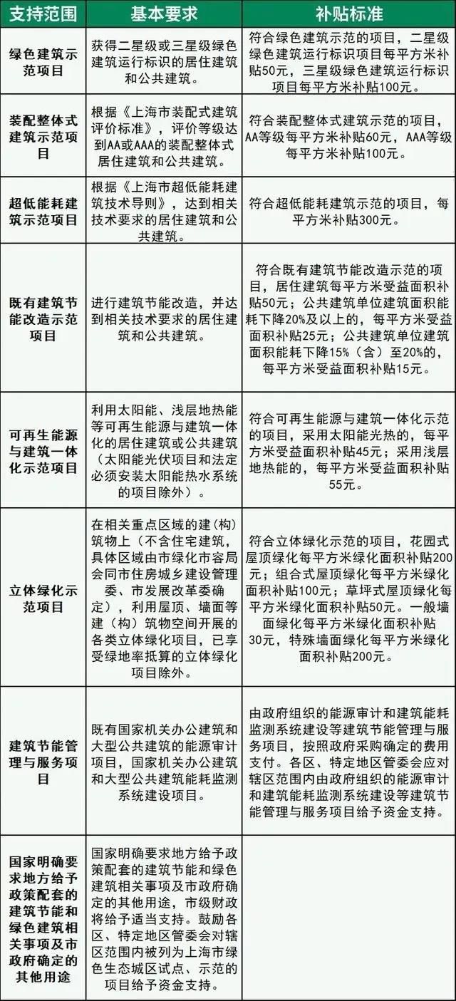
5 、上海市建筑節能和綠色建筑示范項目專項扶持辦法
近日,上海市住建委會同上海市發改委和上海市財政局制定了新一版的《上海市建筑節能和綠色建筑示范項目專項扶持辦法》(滬住建規范聯〔2020〕2號),進一步推進上海市建筑節能和綠色建筑的相關工作。本次修訂按照評價標準調整補貼方式,對評價等級達到AA的,補貼每平方米60元,達到AAA的每平方米補貼100元,同時將建筑規模要求放寬為1萬平方米以上。
6、 裝配式建筑成為 秦皇島市政府投資建筑項目的"標配"
在河北秦皇島市,裝配式建筑已經成為政府投資建筑項目的“標配”,引領當地裝配式建筑產業全產業鏈發展。截至目前,秦皇島市在建裝配式項目37項,總建筑面積131.4萬平方米,擬建項目140萬平方米。今年,秦皇島市制定下《2020年全市裝配式建筑發展目標》,對政府投資建筑項目采用裝配式方式建造進行了明確規定。秦皇島市住房和城鄉建設局副局長 喬殿義:我們在政府推進的實施意見中規定,對于政府投資的項目和保障房項目,應該按照裝配式方式建造;對于公共建筑,我們提出,建筑面積5千平米以上的建筑,應該按照裝配式方式進行建造。今年我們提出,在市經濟技術開發區、在北戴河新區,裝配式建筑要占新建建筑的比例的40%,其他的城市區和我們各縣,分別要達到30%和20%的比例。在具體的支持措施上,提出一些積極有效的、新的政策,來支持裝配式建筑的發展。
7 、安徽省裝配式建筑業發展 將駛入“快車道”
安徽省政府日前印發了《關于促進裝配式建筑產業發展的意見》,明確將培育生產主體、健全產業鏈條、擴展市場需求、開拓發展空間、提升競爭能力、加強質量管理,推動裝配式建筑駛入“快車道”,到2020年末,全省培育10個左右省級裝配式建筑產業基地;到2025年,裝配式建筑占到新建建筑面積的30%。
8 、山西2020年綠色建筑 占新建建筑面積的比例達到50%
近日,山西省住建廳傳來消息,山西省現已出臺《綠色建筑專項行動方案》。今后,山西省城鎮新建建筑將全面執行綠色建筑標準。2020年,綠色建筑占新建建筑面積的比例達到50%。
另外,山西省將推行綠色建造,將綠色發展理念貫穿建設全過程,在項目策劃、建筑設計、材料選用、施工建造、運營維護各階段進行全過程綠色統籌。
9 、山西太原市發文進一步加強裝配式建筑工作
近日,山西省太原市住房和城鄉建設局印發《關于進一步加強太原市裝配式建筑工作的通知》。《通知》提出:政府投資項目,包括保障性住房、2萬平方米以上的公共建筑及橋梁、綜合管廊等市政基礎設施應采用裝配式建造方式。
以招拍掛方式取得地上建筑規模10萬平方米(含)以上國有土地使用權的商品房開發項目,應全部采用裝配式建筑。鼓勵學校、醫院、體育館等采用裝配式鋼結構建筑,推進裝配式鋼結構住宅建設試點;風景名勝區及園林景觀、仿古建筑等鼓勵采用裝配式木結構建筑;在農房建造中鼓勵采用輕鋼結構建筑。
10 、湖北印發《2020年建筑節能和綠色建筑發展工作意見》
近日,湖北省住房和城鄉建設廳印發《2020年建筑節能和綠色建筑發展工作意見》。意見明確發展綠色建筑1400萬㎡,城鎮綠色建筑占新建建筑比例達到40%以上。裝配式建筑等項目要不斷提高綠色建材應用率,為推廣應用綠色建材做表率。加強新型墻材及節能保溫材料在生產、流通和使用環節的質量監管,保障產品質量安全。
11、遼寧省人民政府辦公廳發文促進建筑業高質量發展
近日,遼寧省人民政府辦公廳印發《遼寧省人民政府辦公廳關于促進建筑業高質量發展的意見》。
《意見》提出:積極發展裝配式建筑。各地區應在新建民用建筑建設用地規劃條件、項目建設條件中明確裝配式建筑比例、裝配率、評價等級等要求,在施工圖審查和竣工驗收備案環節予以把關。
12 、國家發改委公布《必須招標的工程建設項目規定》大修草案
國家發展改革委4月20日發布《國家發展改革委關于<必須招標的工程建設項目規定>(修訂征求意見稿)公開征求意見的通知》,就《必須招標的工程建設項目規定》(修訂征求意見稿)公開征求意見。
《必須招標的工程建設項目規定》(修訂征求意見稿)是在將16號令和843號文合并基礎上,對16號令有關條款作出解釋性補充規定,并明確了規模標準以下工程建設項目采購的法律適用。
13 、行業大變革!國家發改委和住建部聯合發布文件 全過程工程咨詢呼之欲出
近日,國家發展和改革委員會固定資產投資司和中華人民共和國住房和城鄉建設部建筑市場監管司聯合發布《關于征求<房屋建筑和市政基礎設施建設項目全過程工程咨詢服務技術標準(征求意見稿)>意見的函》。
第4章至第7章則為全過程工程咨詢的核心內容,分別為全過程工程咨詢組織模式及人員職責、投資決策綜合性咨詢、工程建設全過程咨詢工程勘察設計咨詢、工程專項咨詢。
有關單位和社會各界人士,可以在2020年5月26日前,登陸國家發展改革委門戶網站——
http://www.ndrc.gov.cn
首頁“意見征求”專欄,進入“《房屋建筑和市政基礎設施建設項目全過程工程咨詢服務技術標準(征求意見稿)》公開征求意見”欄目,對征求意見稿提出意見建議。
晶達瀝青瓦官網:http://www.186m.com.cn